Engenharia de processos
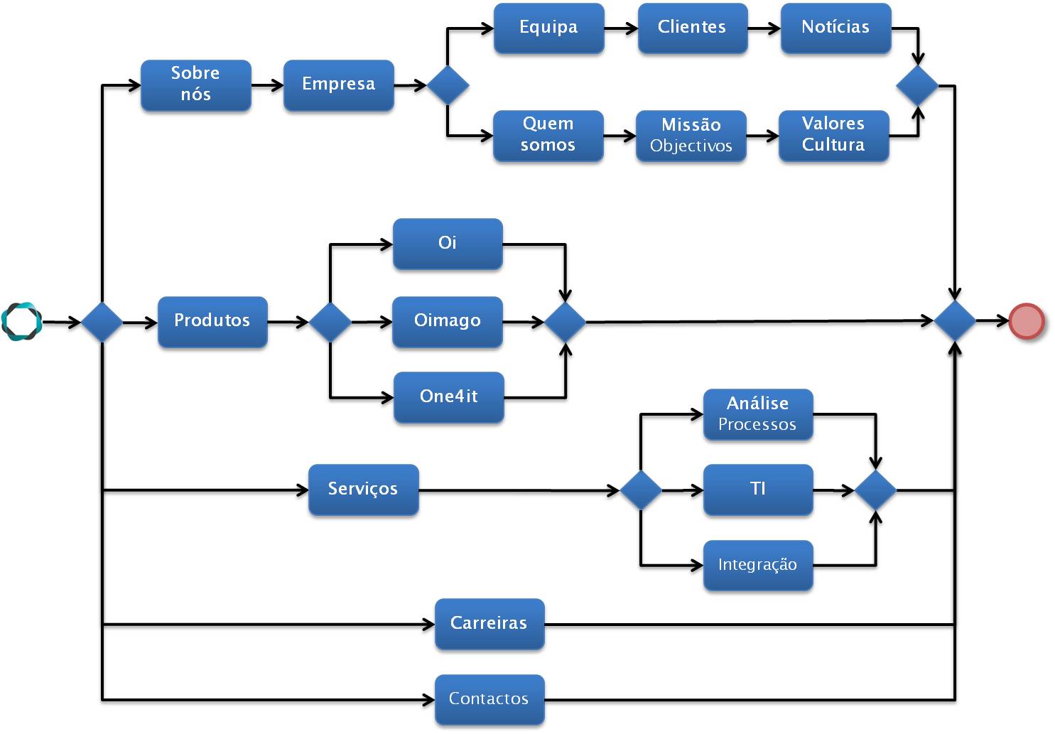
Inicio
|
Sobre nós
Quem somos?
Missão e objectivos
Valores e cultura
Equipa
Clientes
Notícias
|
Produtos
Oi - Cockpit de BPM
Oimago
One4it
|
Serviços
Análise de processos
Infra-Estruturas TI
Integração
|
Carreiras
|
Contactos
Inicio
>
Mapa
@ 2014 Oasit. Todos os direitos reservados
Contacte-nos
|
Notícias
|
Termos de uso
|
Mapa
Escolha o seu idioma
Sic Parvis Magna